Упр.12 ГДЗ Муравин 7 класс (Алгебра)
Решение #1

Рассмотрим вариант решения задания из учебника Муравин, Муравина 7 класс, Дрофа:
12. Составьте числовое выражение по условию задачи и найдите его значение.
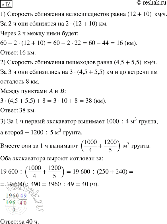
1) Из двух городов, расстояние между которыми 60 км, одновременно навстречу друг другу выезжают два велосипедиста: один со скоростью 12 км/ч, другой со скоростью 10 км/ч. Какое расстояние будет между ними через 2 ч?
2) Из пунктов А и В одновременно навстречу друг другу вышли два пешехода: один со скоростью 4,5 км/ч, другой со скоростью 5,5 км/ч. Через 3 ч после выхода им оставалось до встречи ещё 8 км. Сколько километров между пунктами А и B?
3) Один экскаватор за 4 ч вынимает 1000 м^3 грунта, а другой за 5 ч — 1200 м^3. За сколько часов совместной работы оба экскаватора выроют котлован, если при этом понадобится вынуть 19 600 м^3 грунта?
4) Один токарь изготавливает 105 деталей за 5 ч, а другой — 72 детали за 3 ч. Сколько деталей изготовят оба токаря за 8 ч?
5) Машинистка в первый день перепечатала 20 % рукописи, а во второй день — 25 % всей рукописи. Сколько страниц рукописи перепечатала машинистка в первый день, если после двух дней работы ей осталось отпечатать ещё 220 страниц?
6) Туристы 30 % своего маршрута прошли пешком, 25 % проплыли на байдарках, а остальной путь проехали в автобусе. Сколько километров туристы проехали в автобусе, если весь маршрут составил 600 км?
*размещая тексты в комментариях ниже, вы автоматически соглашаетесь с пользовательским соглашением