Упр.496 ГДЗ Муравин 7 класс (Алгебра)
Решение #1

Рассмотрим вариант решения задания из учебника Муравин, Муравина 7 класс, Дрофа:
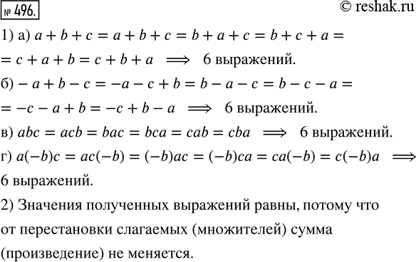
496. 1) Сколько можно записать выражений, меняя порядок членов выражения:
а) а + b + с; в) abc;
б) -а + b - с; г) a(-b)c?
2) Равны ли значения полученных выражений?
*размещая тексты в комментариях ниже, вы автоматически соглашаетесь с пользовательским соглашением